Sie haben im Moment keinen Zugriff auf den internen Bereich. Bitte loggen Sie sich ein!

RSA2ECC

Die Telematikinfrastruktur (TI) stellt ihre Verschlüsselung von RSA auf ECC (Elliptic Curve Cryptography) um, um Sicherheit und Effizienz zu erhöhen. ECC bietet ein höheres Sicherheitsniveau und ist ressourcenschonender. Die Umstellung erfolgt auf Empfehlung des BSI und der eIDAS, da die bisherige Verschlüsselung RSA-2048 nur bis Ende 2025 zulässig ist.

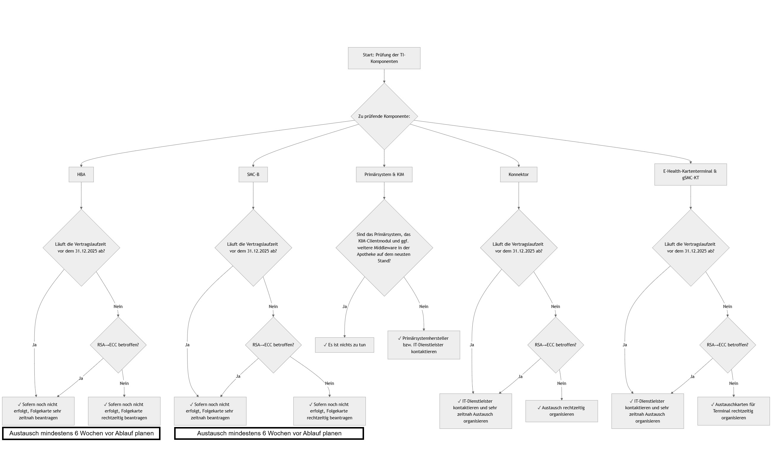
Entscheidungsbaum zur Prüfung der Ablaufdaten der TI-Komponenten

Entscheidungsbaum zur Prüfung der TI-Komponenten
1

Vom vorzeitigen Austausch betroffene Kolleg/innen sind von AKNR und qVDA per E-Mail informiert worden

Mitte des Jahres sind betroffene Apotheker/innen von der AKNR und von ihren Vertrauensdienstanbietern (qVDA) angeschrieben und aufgefordert worden, rechtzeitig vor dem vorzeitigen Auslaufen der Zertifikate zum 31.12.2025 eine Folgekarte zu beantragen. Darüber hinaus sollten Apotheken prüfen, ob weitere TI-Komponenten (Konnektoren und eHealth-Kartenterminals) betroffen sind, und diese rechtzeitig auf ECC umstellen, um einen sicheren Betrieb über 2025 hinaus zu gewährleisten. Die wichtigsten Informationen haben wir im Folgenden für Sie zusammengefasst:

Institutionskarten (SMC-B)

gematik: "Alle SMC-B Karten, die ausschließlich auf dem Verschlüsselungsverfahren RSA basieren (Kartengeneration 2.0), dürfen ab dem 1. Januar 2026 nicht mehr eingesetzt werden – unabhängig von dem auf der Karte ausgewiesenen Gültigkeitsdatum."

Die Laufzeit der Institutionskarten, der SMC-B, erstreckt sich über einen maximalen Zeitraum von 5 Jahren, unabhängig vom vorhandenen Zertifikat.

CAVE: Sollten Sie Ihre erste SMC-B-Karte schon zu einem sehr frühen Zeitpunkt beantragt haben, kann es sein, dass Sie vom vorzeitigen Kartentausch betroffen sind. Denn die ersten Karten verfügen über ein ab 2026 veraltetes Verschlüsselungsverfahren.

Alle vom vorzeitigen Kartentausch betroffenen Apothekenleiterinnen und -leiter sind per E-Mail

  • sowohl von ihrem Kartenherausgeber
    (erste Aussendung von D-Trust am 21.07.2025;
    erste Aussendung von medisign am 08.07.2025),

  • als auch von der AKNR am 03.07.2025

auf die Notwendigkeit, frühzeitig eine Folgekarte zu bestellen, aufmerksam gemacht worden.  Sollten Sie dieser Aufforderung noch nicht nachgekommen sein, möchten wir Sie bitten, schnellstmöglich einen Antrag zu stellen. Achten Sie bitte darauf, dass Sie den Antrag für die Folgekarte mit der identischen Telematik-ID stellen. Nähere Informationen dazu finden Sie hier.

D-Trust bittet um bevorzugte Antragstellung über den Link, den Sie in der E-Mail von D-Trust vom 21.07.2025 vorfinden. Wenn Sie Ihre Zugangsdaten zum Antragsportal von D-Trust nicht mehr zur Hand haben, können Sie auch das Telematik-Portal der AKNR nutzen.

Wie kann ich als Apothekenleiter/in prüfen, ob ich betroffen bin?

Mit folgenden Methoden können Sie überprüfen, ob Ihre SMC-B bereits die aktuellen ECC-Zertifikate besitzt.

Konnektor-Managementoberfläche (Admin): Überprüfen Sie im Menüpunkt „Kartenverwaltung“ oder „Zertifikate“, ob ECC-Zertifikate vorhanden sind.

Kartenportal Ihres Anbieters: Melden Sie sich im Portal Ihres Kartenanbieters an und prüfen Sie die Zertifikatsinformationen Ihrer Karten.

Haben Sie eine oder mehrere Info-Mails Ihres qVDA erhalten?
D-Trust hat die betroffenen Apothekenleiter/innen erstmals am 21.07.2025 per E-Mail über die Notwendigkeit eines vorzeitigen Antrags einer Folgekarte und den Bestellprozesses informiert, medisign hat die Betroffenen am 08.07.2025 angemailt und die AKNR hat eine Vorab-Information an alle Betroffenen am 03.07.2025 ausgesendet.

Auch für die Beantragung einer Folgekarte ist immer ein neues Ident-Verfahren erforderlich.

Was Sie beim Stellen eines Antrags für eine Folge- oder Ersatzkarte beachten sollten, darüber informieren wir Sie in unserem Telematik-FAQ:

FAQ - Telematik (aknr.de)

Entspricht Ihre Karte bereits dem aktuellen Verschlüsselungsstandard, so gilt die reguläre Laufzeit . Diese können Sie gemäß folgender Anleitung der gematik ermitteln:

https://www.gematik.de/media/gematik/Medien/Telematikinfrastruktur/TI-Gateway/SMC-B_Zertifikatsende_Anleitung.pdf

Weiterführende Informationen der qVDA

Elektronischer Heilberufsausweis (eHBA)

Die Laufzeit Ihres Heilberufsausweises finden Sie direkt auf Ihrem Ausweis, auf der Vorderseite in der rechten, unteren Ecke. Auch hier beträgt die maximale Gültigkeit 5 Jahre.

Nach den uns vorliegenden Informationen wird auch Ihr qVDA (D-Trust, medisign) Sie rechtzeitig vor Ablauf der Laufzeit über den Bestellprozess der Folgekarten informieren.

CAVE: Sollten Sie Ihre erste SMC-B schon zu einem sehr frühen Zeitpunkt beantragt haben, kann es sein, dass Sie vom vorzeitigen Kartentausch betroffen sind. Denn die ersten Karten verfügen über ein ab 2026 veraltetes Verschlüsselungsverfahren. Alle vom vorzeitigen Kartentausch betroffenen Apotheker/innen sind per E-Mail

  • sowohl von ihrem Kartenherausgeber
    (erste Aussendung von D-Trust am 21.07.2025;
    erste Aussendung von medisign am 08.07.2025),
    als auch von der AKNR am 03.07.2025

auf die Notwendigkeit, frühzeitig eine Folgekarte zu bestellen, aufmerksam gemacht worden.

Sie können aber auch direkt auf Ihrem HBA prüfen, ob Sie vom vorzeitigen Kartentausch betroffen sind:

Möglichkeiten zur Überprüfung:

Konnektor-Managementoberfläche (Admin): Überprüfen Sie im Menüpunkt „Kartenverwaltung“ oder „Zertifikate“, ob ECC-Zertifikate vorhanden sind.

Kartentyp anhand des Aufdrucks (falls vorhanden): Überprüfen Sie auf der Kartenrückseite:

o    G2: Nicht ECC-fähig. → neuen HBA G2.1 beantragen

o    G2.1: ECC-fähig.

·         Medisign: Versionsnummer auf der Kartenrückseite

o    G2.0: Die Versionsnummer lautet 3.20 → neuen HBA G2.1 beantragen

o    G2.1: Die Versionsnummer lautet 10.21 oder 02.22.

·         Medisign: Chip-Design

o    G2.0: Der Chip ist quadratisch und verfügt über 20 Kontaktflächen. → neuen HBA G2.1 beantragen

o    G2.1: Der Chip ist rechteckig und hat nur 7 Kontaktflächen.

Kartenportal des Anbieters: Melden Sie sich im Portal Ihres Kartenanbieters an und prüfen Sie die Zertifikatsinformationen Ihrer Karten.

Haben Sie eine oder mehrere Info-Mails Ihres qVDA erhalten?
D-Trust hat die betroffenen Apothekenleiter/innen erstmals am 21.07.2025 per E-Mail über die Notwendigkeit eines vorzeitigen Antrags einer Folgekarte und den Bestellprozesses informiert, medisign die Betroffenen am 08.07.2025 angemailt und die AKNR hat eine VorabInformation an alle Betroffenen am 03.07.2025 ausgesendet.

Auch für die Beantragung einer Folgekarte ist immer ein neues Ident-Verfahren erforderlich.

Was Sie beim Stellen eines Antrags für eine Folge- oder Ersatzkarte beachten sollten, darüber informieren wir Sie in unserem Telematik-FAQ:

FAQ - Telematik (aknr.de)

Bitte achten Sie darauf, eine Folgekarte mit identischer Telematik-ID zu beantragen.

D-Trust bittet um bevorzugte Antragstellung über den Link, den Sie in der E-Mail von D-Trust vom 21.07.2025 vorfinden. Wenn Sie Ihre Zugangsdaten zum Antragsportal von D-Trust nicht mehr zur Hand haben, können Sie auch das Telematik-Portal der AKNR nutzen.

Entspricht Ihre Karte bereits dem aktuellen Verschlüsselungsstandard ECC, so gilt die reguläre, auf der Vorderseite Ihres eHBA unten rechts aufgedruckte Laufzeit.

Weiterführende Informationen der qVDA:

Konnektoren

gematik: "Konnektoren haben aus Sicherheitsgründen eine Lebensdauer von fünf Jahren. Für die betroffenen Konnektoren (sogenannte „RSA-only-Konnektoren“) ist bereits 2023 eine zweijährige Verlängerung der Zertifikate erfolgt. Eine weitere Verlängerungsoption ist nicht vorgesehen. Nach aktuellem Stand gibt es noch ca. 14.000 Konnektoren, die ausschließlich mit RSA-2028-Zertifikaten ausgestattet sind.

Nach Vorgaben des Bundesamts für Sicherheit in der Informationstechnik (BSI) dürfen ab dem 1. Januar 2026 keine Konnektoren mehr eingesetzt werden, die ausschließlich RSA-Schlüssel mit 3000 Bit oder weniger nutzen. "

Rechtzeitig vor Ende der Konnektor-Laufzeit besteht Handlungsbedarf. Im Folgenden informieren wir, wie Sie bei der Ermittlung der Gültigkeitsdauer am besten vorgehen und welche Handlungsoptionen Sie haben:

Zunächst sollte die Gültigkeit des jeweiligen Konnektor-Zertifikates mit Hilfe des zuständigen Dienstleisters vor Ort geprüft werden. Die Anleitungen für die gängigsten Konnektoren haben wir direkt verlinkt.

1.      RISE-Konnektoren

2.      Secunet-Konnektoren

3.      CGM-Konnektoren

Falls das Zertifikat des Konnektors zeitnah abläuft, dann bestehen die folgenden drei Möglichkeiten:

a) Laufzeitverlängerung (NUR BEI KONNEKTOREN DIE BEREITS RSA&ECC fähig sind)

Kommt es zum Ende der Laufzeit  bei Konnektoren, die sowohl die RSA- als auch die ECC-Verschlüsselung[*] unterstützen (manche Geräte aus dem Jahr 2020,2021 und 2022) , können deren Zertifikate um bis zu 3 Jahre verlängert werden. Die maximale Laufzeit der Konnektoren beträgt somit 8 Jahre.

b) Konnektorentausch

Bei dieser Variante wird der Physische Konnektor getauscht. Der neue Konnektor hat dann wieder eine Zertifikatslaufzeit von 5 Jahren und unterstützt die zukunftsfähige ECC-Verschlüsselung.

c) High Speed Konnektor Lösung mittels TI-Gateway

Beim High Speed Konnektor (HSK) handelt es sich um Konnektoren, die speziell für den Betrieb in Rechenzentren ausgelegt sind. Diese stehen dann nicht mehr in der Apotheke, sondern befinden sich in geprüften Rechenzentren und funktionieren nur über zugelassene Dienstleister. Die Verbindung der Apotheke mit dem Rechenzentrum (Konnektoren-Farm) erfolgt über den sogenannten TI-Gateway. Die Verantwortung für Stabilität, Updates und Wartung liegt dann beim Anbieter des TI-Gateways.  Eine Liste der von der gematik zugelassenen Anbieter für TI-Gateways finden Sie im gematik Fachportal.

Die ABDA empfiehlt eine Verlängerung der Laufzeit des Konnektors, sofern dieser über eine ECC-Verschlüsselung verfügt. Darauffolgend könnte der Umstieg auf die HSK-Lösung mit TI-Gateway eine sinnvolle Option sein auf Grund der oben genannten Vorteile. Das konkrete Vorgehen sollte mit dem jeweiligen IT-Dienstleister abgestimmt werden.

E-Health-Kartenterminals

gematik: "Die gSMC-KT (gerätespezifische Security Module Card des Kartenterminals) ist die Eintrittskarte Ihres eHealth Kartenterminals in die Telematikinfrastruktur des deutschen Gesundheitswesens. Die gSMC-KT ist im Kartenterminal installiert und wird Ihnen bei Bestellung eines TI-fähigen E-Health-Kartenterminals mitgeliefert. Die gSMC-KT gibt dem Terminal somit eine digitale Identität, um sich mit einem Konnektor verbinden zu können (man spricht hier vom sogenannten „Pairing“)."

Neben den Konnektoren sind auch die E-Health Kartenterminals vom Wechsel der Zertifikate betroffen. Um eine sichere Verbindung zum Konnektor aufzubauen rät die gematik mit Blick auf die neuen kryptografischen Sicherheitsanforderungen des BSI zu einem Austausch. Dennoch ist eine  Weiternutzung theoretisch noch bis zum 31.12.2026 möglich. Ob ihre Kartenterminals bereit den ECC-Verschlüsselungsstandard beherrschen können Sie wie folgt prüfen:

Über den Konnektor je nach Hersteller:

·         Navigiere zu „Praxis → Karten“ oder Kartenmanagement in der Admin-Oberfläche

·         Suche nach der gSMC-KT der Terminal-Komponente.

Direkt am Kartenterminal je nach Hersteller:

·         Im Web‑Interface: Menü „Info → gSMC‑KT“ anzeigen – zeigt es nur RSA oder auch EC (ECC)? Fehlt EC, ist es G2.0 → Karte tauschen

·         Im Terminal‑Menü: → Service → Test → Einzeltest → Slot 3 (oder 4):

o    Anzeige „AUT“ + „AUT2“ → G2.1

o    Nur „AUT“ ohne „AUT2“ → G2.0 (RSA-only) → Karte tauschen

o    Bei bestimmten Modellen, wie dem CHERRY ST1506, navigieren Sie zu:
Menü → Einstellungen → Status → gSMC-KT Informationen
Dort können Sie Details zu den Zertifikaten einsehen.

Hinweis: Sollte ein Austausch der sogenannten g-SMC-KT vorgenommen werden, so ist ein Tausch bei jedem betroffenen Kartenterminal notwendig.

Informationen der gematik zur Überprüfung des regulären Zertifikatsendes finden Sie hier:

Kartenterminal_Zertifikatsende_Anleitung.pdf (gematik.de)

Gematik:

"RSA (Rivest–Shamir–Adleman) ist ein asymmetrisches kryptographisches Verfahren, das als verbautes Zertifikat in Konnektoren verwendet wird. Das Bundesamt für Sicherheit in der Informationstechnik (BSI) hat im Jahr 2016 verfügt, dass die RSA-Verschlüsselung nur bis Ende des Jahres 2023 genutzt werden darf. Infolge der Orientierung am europäischen SOG-IS Katalog wurde die Nutzungserlaubnis für die Verschlüsselung auf Ende 2025 verlängert. Danach ist die Nutzung dieses kryptographischen Verfahrens nicht mehr zulässig. Seit Herbst 2020 sind auch Konnektoren in Nutzung, die neben den RSA-Zertifikaten auch ECC-Zertifikate (Elliptic Curve Cryptography / Elliptische Kurven-Kryptographie) tragen. Im Vergleich zu RSA ist ECC eine relativ neue Verschlüsselungsart. Diese neueren Geräte sind also in der Lage, die ECC-Schlüssel zu nutzen. Deshalb können diese Konnektoren auch über 2025 hinaus betrieben werden, da es für ECC bisher keine zeitliche Begrenzung für die Nutzung gibt.”

Allgemeine Informationen der gematik zur Umstellung des Verschlüsselungsverfahren finden Sie hier:

rsa2ecc-migration | gematik

Cybersicherheit für Apotheken

Die Digitalisierung in Apotheken schreitet voran – mit ihr steigen die Anforderungen an Datenschutz und IT-Sicherheit, insbesondere angesichts besonders sensibler Patientendaten bei der Belieferung von E-Rezepten und deren Transfer in die elektronische Patientenakte (ePA). Nicht nur die großen Player in der Telematik-Infrastruktur, sondern auch jede einzelne Institution, also auch jede Apotheke ist gefordert, ihren Beitrag zu bestmöglicher Daten- und Cybersicherheit zu leisten.

Die ABDA stellt ein praxisnahes Konzept zur Verfügung, das Apotheken hilft, Risiken zu erkennen und Maßnahmen umzusetzen. Nähere Informationen erhalten Apotheker/innen hier.